内容をスキップ
メインメニュー
ホーム
協会について
メニュートグル
概要
所在地
役員名簿
役員報酬等
運営と組織
世工振ニュース
事業内容
メニュートグル
後継者育成・事業承継等経営支援事業
準工業地域の保全・拡充
事業発展・拡大事業
工業事業所㏚及び情報提供事業
行政機関等との協力・連携事業
労働保険等加入促進事業
会員支援・拡充事業
組織運営事業
活動内容
メニュートグル
委員会の活動
フォーラムSKK’89の活動
青年部会の活動
労働保険事務組合の業務
共済代理所の業務
行事
メニュートグル
年間予定表
月間予定表
行事・事業報告
フォトギャラリー
一般公募・その他
会員検索
メニュートグル
「ご入会案内」事業内容
「ご入会案内」会員のメリット
「ご入会案内」入会金及び会費
「ご入会案内」入会のお申込み
お問い合せ
メニュートグル
関連リンク
個人情報
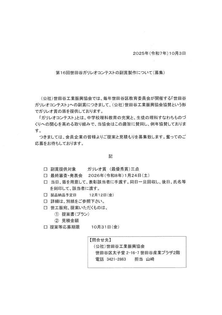
第16回世田谷ガリレオコンテストの副賞製作について(募集)
By
yataka
/
2025年10月2日
上部へスクロール